menu open
ページの先頭へ

豊平区体育館|一般財団法人札幌市スポーツ協会

  • 文字のサイズ
  • 標準
  • 拡大
色合いの変更
Foreign
Language

インフォメーション

利用時間
9:00~21:00(体育館)
休館日
第4月曜日(整備日)・年末年始
※祝日の場合は第3月曜日
3月 23日
4月 27日
駐車場
4月~11月:100台
12月~3月:90台
駐車場の混雑状況によっては駐車できないことがあります。
公共交通機関を利用しての来館にご協力をお願いします。
平成31年1月1日より本施設は施設内禁煙となります。※加熱式たばこもご遠慮ください

所在地

062-0052
札幌市豊平区月寒東2条20丁目
4-15
TEL(011)855-0791
FAX(011)855-0792

お問い合わせはこちら豊平区体育館の地図
中央バス「月寒東3-19」
下車徒歩2分
中央バス「月寒東1-19」
下車徒歩10分
中央バス「北野3-3」
下車徒歩9分

〈地図拡大〉印刷用PDF google mapを表示する

トピックス

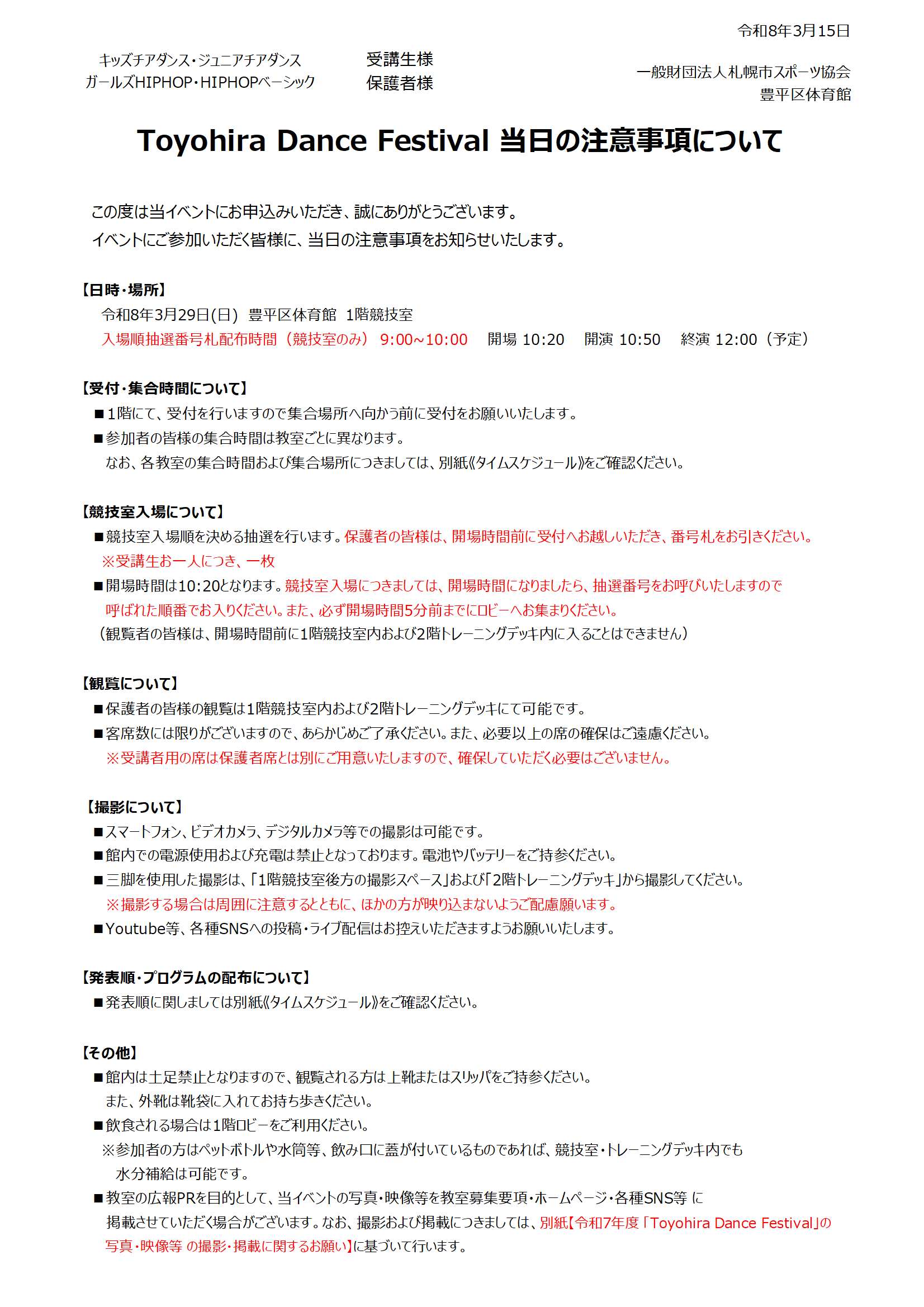
Toyohira Dance Festival 当日スケジュールのお知らせ

更新日:2026年3月15日

ダンス教室受講生・保護者様 各位

このたびは、Toyohira Dance Festivalにご参加いただき、誠にありがとうございます。

※集合時間・リハーサル時間・観覧者の皆様に関しても記載がございますので、必ずご確認ください。

 

 

下記のPDFデータからも閲覧可能です。

令和7年度ダンスフェスティバル通知文・タイムスケジュール
▶︎ トピックス一覧に戻る

インフォメーション

利用時間
9:00~21:00(体育館)
休館日
第4月曜日(整備日)・年末年始
※祝日の場合は第3月曜日
3月 23日
4月 27日
駐車場
4月~11月:100台
12月~3月:90台
駐車場の混雑状況によっては駐車できないことがあります。
公共交通機関を利用しての来館にご協力をお願いします。
平成31年1月1日より本施設は施設内禁煙となります。※加熱式たばこもご遠慮ください

所在地

062-0052
札幌市豊平区月寒東2条20丁目
4-15
TEL(011)855-0791
FAX(011)855-0792

お問い合わせはこちら豊平区体育館の地図
中央バス「月寒東3-19」
下車徒歩2分
中央バス「月寒東1-19」
下車徒歩10分
中央バス「北野3-3」
下車徒歩9分

〈地図拡大〉印刷用PDF google mapを表示する

時間割

3月時間割

各施設時間割、予定表はこちら

運営スタッフ(パートタイム職員スタッフ募集中!